网站首页 关于协会 协会动态 中国式摔跤 柔道 国际式摔跤 手搏 柔术 资料下载 命名单位 视频中心 联系我们
 快捷导航
        ·通知公告
        ·协会动态
        ·赛事信息
        ·招生信息
        ·对外交流
        ·视频中心
 热点内容
2015年河南省重竞... 03- 23
关于组织2017年全... 05- 19
俱乐部招生简章 07- 01
2018年全国青少年... 03- 13
再好的教练也教不好经... 07- 26
2018年商丘摔跤柔... 03- 13
谈柔道锻炼,对学生学... 09- 09
商丘市继璋摔跤柔道公... 07- 01
广州市大象体育产业有... 07- 20
让儿童练习柔道的好处... 08- 28
2020年睢县中学生... 08- 12
2018年全国青少年... 03- 13
2018年全国青少年... 03- 13
关于启动第二批柔道特... 11- 08
2015年河南省柔道... 03- 23
 
赛事信息

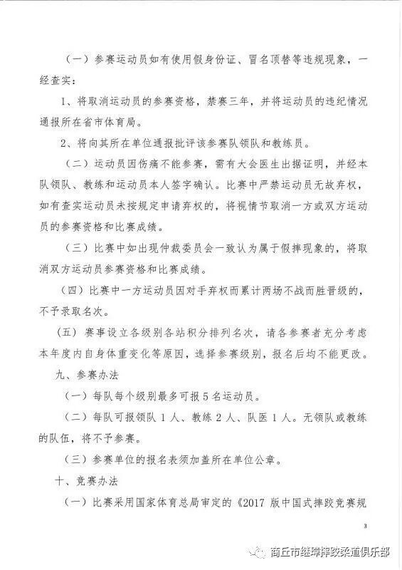
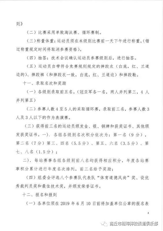
2019年全国中国式摔跤青少年俱乐部联赛(青岛站)竞赛规程

发布日期:2019/5/25 17:32:06  查看次数:2995 次



上一篇: 2019年全国中国式摔跤青少年俱乐部联赛(青岛站)补充通知
下一篇: 2019年“体彩杯”河南省柔道锦标赛开幕
友情链接: 商丘市摔跤柔道协会
Copyright © 2015 zgsqsrxh.cn, All Rights Reserved 商丘市摔跤柔道协会 管理